一、RWA定义、发展历程
二、市场规模与增长趋势
三、RWA 技术路径与核心标准
四、典型RWA资产类别与实际应用
(一) 典型RWA资产类别
(二) RWA的实践应用
(三) RWA实务发行流程
五、全球及中美港市场的RWA发展现状与代表项目
六、各地针对RWA的监管政策
(一) 香港监管政策:从试点创新到双轨监管
(二) 美国监管政策:功能性测试与司法判例主导
(三) 迪拜监管政策
(四) 各地 RWA 监管环境对比总结
七、未来展望与潜力预测
引言
随着全球数字经济的快速发展,RWA通过区块链技术将传统资产转化为数字代币,显著提升了资产的流动性、透明度和可及性。这种创新被认为是推动金融市场数字化转型的关键力量。特别是在2025年,随着机构资金加速涌入和监管环境逐步明朗,RWA市场呈现快速增长态势。本报告旨在为您提供RWA的全面解析,包括其发展历程、现状及未来潜力。
RWA是指利用区块链技术将现实世界中的资产(如房地产、大宗商品、债权、知识产权等)转化为数字代币的过程。这些代币代表资产的所有权或收益权,可在区块链上交易和管理。其核心目标是通过区块链的不可篡改性、可追溯性和智能合约的可编程性,解决传统资产交易中的权属确认困难、流转效率低下和流动性不足等问题。
从技术实现上看,RWA代币化包括三个关键阶段:
链下确权:通过法律合规程序完成资产权属确认和价值评估。
链上映射:将资产权益映射至区块链,生成对应代币。
链上治理:通过智能合约实现收益分配、质押清算等自动化管理。
与传统资产证券化(ABS)相比,RWA在风险隔离和现金流重组上具有相似性,但其技术依赖性要求额外评估区块链架构、智能合约安全性和跨链互操作性等因素。
早期探索(2017-2020年):RWA概念在2017年左右萌芽,早期项目主要聚焦于房地产和艺术品的代币化。例如,Securitize平台尝试将资产上链,探索代币化的可行性。
机构入场(2021-2023年):2021年,MakerDAO等DeFi协议开始将RWA纳入生态,用户可通过现实资产抵押借贷。2023年,RWA市场规模达到50亿美元,传统金融机构如高盛和富兰克林推出代币化产品,标志着RWA进入主流视野。
爆发式增长(2024-2025年):贝莱德、高盛等传统金融机构加速布局RWA,推动市场快速增长。RWA市场规模突破230亿美元,成为区块链应用的重要方向之一。
根据RWA.xyz统计,截至2025年5月底,全球链上RWA总价值约为230亿美元 。其中2025年3月RWA协议TVL首次突破100亿美元大关,3月21日达到约104亿美元 。同期,RWA领域同比增长显著,2025年初至今TVL增长率接近140% 。这些数据表明,过去两年RWA市场呈爆发式增长态势。
主要协议TVL
主流RWA协议的锁仓量(TVL)大幅上升。例如:
MakerDAO(RWA Vaults) – 2025年初其RWA抵押仓TVL约为13亿美元 。
Ondo Finance – TVL约为12.83亿美元 。
Centrifuge – TVL约为4.41亿美元 。
此外,BlackRock的链上美国国债基金BUIDL也已跃居首位,约有14亿美元TVL,MakerDAO紧随其后约13亿美元 。这些数字反映出机构背景项目和优质协议在RWA领域占据主导地位。
多家研究机构对2030年RWA市场规模做出预测,并给出了相应的复合年均增长率(CAGR)预估。波士顿咨询公司(BCG)曾估计,到2030年全球资产通证化规模可达约16万亿美元 。麦肯锡等也预测约2万亿美元 。国际大行花旗预计2030年规模在4–5万亿美元区间 ,数字资产管理机构21.co给出了3.5–10万亿美元的宽幅区间 。在加密行业,分析师Jamie Coutts指出,如果未来5年保持近两年约121%的增长率,2030年RWA通证化规模约为1.3万亿美元 。上述预测对应的年均复合增长率从几十个百分点(1万亿量级)到数百个百分点(10万亿以上)不等,反映出RWA市场潜力和不确定性并存。例如,从2023年底的几十亿美元增长到Coutts估计的1.3万亿美元,对应年均增长率约120%以上 ;而走向BCG的16万亿美元预期则需远超200%的年均增长。
机构参与加速: 传统金融巨头纷纷进入RWA赛道。以BlackRock为例,其基于以太坊的国债基金BUIDL于2024年推出,至2025年规模已超过25亿美元(占全球链上国债通证化市场份额41%) 。Robinhood也在2025年向SEC提交了RWA交易所框架方案,预计三年内可达100亿美元TVL 。此外,富达、高盛、富兰克林天普顿等机构均推出或计划推出合规的RWA产品,推动了市场需求。
技术演进驱动效率提升: 以太坊生态依然占据通证化基础设施主导地位。截至2025年5月,以太坊承载的通证化资产约占全球总额的55% 。同时,各类高性能链路和扩容方案不断涌现。例如Robinhood计划构建的RWA平台采用Solana和Base的混合链架构,可实现亚10微秒撮合和3万TPS吞吐 ,显著提升结算效率并降低成本。此外,Layer2网络(如Arbitrum Nova)和零知识证明等技术,正被用于降低RWA交易成本和增强隐私性。
监管政策趋严: 各国监管机构开始制定RWA相关规则,为市场发展提供制度保障。Robinhood向美国SEC提出了代币化资产联邦牌照和链上审计等合规要求的完整提案 ,意在建立通证发行与交易标准。欧盟《加密资产市场法案》(MiCA)等法规也正明确RWA代币分类和合规标准。同时,香港、美国等地已试点允许一定门槛的投资者通过合规平台参与RWA,例如通过合规稳定币和证券型代币投资国债和房地产。整体来看,政策监管的成熟度提升了机构信心,为RWA市场的快速扩张提供了关键支撑。
RWA的技术实现路径通常包括以下关键步骤与模块:
1)资产上链与通证化流程(Asset Tokenization Workflow)
资产选择与确权:明确链下资产的价值、所有权边界及可转让性;
合法性审计与SPV设立:通过托管机构或设立特殊目的载体(SPV,Special Purpose Vehicle)进行资产托管;
代币发行(Token Minting):按ERC-20、ERC-721或ERC-3643等标准生成对应代币;
链下数据接入(Oracle/IOT):通过预言机、物联网或第三方审计实时更新资产状态;
价值担保机制:通过托管、保险、抵押超额等方式维护代币与现实资产的锚定关系。
2)RWA支持的协议技术栈(RWA Protocol Stack)

ERC-3643 (T-REX):最成熟的RWA通证标准之一,支持身份白名单、监管控制及权限管理;
ERC-1400:面向证券型代币的合规架构,支持模块化监管合规性设计;
Chainlink / Pyth Oracles:提供价格、资产状态等链下数据的可信同步;
多签/托管工具:如Gnosis Safe、Anchorage Custody等,保障资产安全与治理合规;
TEE(可信执行环境):确保链下敏感数据在链上交互中仍能隐私安全运行。
RWA的愿景在于将全球数十万亿美元的现实资产引入链上金融体系,释放其流动性与可组合性,构建新一代更高效、更透明、更包容的金融基础设施。其技术路径既要解决“链上可编程”与“链下可信连接”的双重难题,也需兼顾法律合规、审计机制、系统安全与市场参与路径。
现实资产的上链路径正在多元化,主流RWA项目围绕以下几类资产展开,依托现实资产的信用与收益结构实现代币化映射。此类资产大致可划分为以下四类:
1. 债权类资产(现实世界证券)
这类RWA项目通常与现实世界中的债务工具(如美国国债、企业债、应收账款等)挂钩,代表最成熟和主流的赛道之一,具有高透明度、强合规属性和可预期收益。
典型项目:
Ondo Finance:以美国国债ETF为底层资产,发行OUSG等代币。
Maple Finance:通过结构化信贷产品连接现实中的信贷需求方与DeFi流动性提供者。
Centrifuge:将应收账款、发票等资产上链,并连接Tinlake协议进行借贷。
2. 不动产类资产(房地产等)
通过房产估值和租金收益,将房产资产拆分为可交易的Token,用于DeFi质押或资产配置,具有良好的资产安全性和现金流基础。
典型项目:
RealT:提供基于美国房产的代币化持有,Token持有者可获取租金收益。
Propy:房地产交易与产权登记链上化,实现购房流程透明化。
Lofty:房产碎片化投资平台,支持按比例分红与资产管理。
3. 商品类资产(黄金、碳信用、石油等)
通过现实商品实物或凭证支持,发行与其价值挂钩的Token,用于储值、对冲风险或交易流通。
典型项目:
PAXG:由Paxos发行的黄金支持型稳定币,每枚Token对应一定数量的实物黄金。
OpenCarbon:碳信用Token化平台,将碳减排凭证上链。
Tangible:将酒类、手表等实物资产代币化进行交易与储存。
4. 其他现实资产类别(版权、保险、发票、知识产权等)
属于RWA探索初期的创新领域,代表资产流动性较弱但创新性强,适合特定垂类平台进行孵化。
典型项目:
Re:保险风险敞口Token化平台,为DeFi提供链上再保险。
IP3 / Story Protocol:探索将知识产权价值上链的解决方案。
Goldfinch:支持发展中市场小微贷款的信用借贷平台。
(1)投资导向型RWA:虚拟资产的收益锚定
投资导向型RWA的实践最早可追溯至DeFi生态的稳定机制探索,其典型模式是以现实资产收益为虚拟资产提供价值支撑。这种“资产背书”逻辑在MakerDAO的早期实践中已现雏形,该协议通过接受现实资产(如美国国债)作为抵押物,为其稳定币DAI构建去中心化的价值基础。随着传统金融机构的入场,这一模式逐渐演进为更成熟的机构级解决方案——以贝莱德发行的BUIDL基金为例,该产品通过以太坊网络将基金份额代币化,并将募得资金配置于短期美债,使代币持有者能实时获取国债收益。
此类RWA的核心特征体现在三方面:
其一,标的资产集中于高流动性传统金融工具(国债、货币市场工具等);
其二,发起主体多为持牌金融机构或合规DeFi协议;
其三,运作目标是通过现实资产收益增强虚拟资产体系的稳定性与吸引力。从监管视角看,这类应用实质上构建了“传统资产收益-链上代币分配”的传导机制,其合规重点在于确保底层资产托管的安全性、收益分配的透明度以及跨境资本流动的合规性。
(2)融资导向型RWA:传统资产的流动性解放
融资导向型RWA则呈现出截然不同的价值逻辑——其本质是通过区块链技术为低流动性资产创设新型融资渠道。香港金管局Ensemble沙盒中的绿色能源融资案例即属此类,([注1])项目方通过构建跨链桥梁将内地新能源电站收益权代币化,吸引境外资本参与投资。
这类RWA的革新性体现在三个方面:
首先,标的资产扩展至非标准化资产(如基础设施、商业不动产),通过细分化降低投资门槛;
其次,交易结构设计更强调现金流重组与风险隔离,常见SPV(特殊目的载体)与代币持有人的权益分层安排;
最后,智能合约被深度嵌入资产运营全流程,实现租金分配、履约担保等功能的自动化执行。从监管适应性角度看,此类应用需特别关注底层资产估值方法的可靠性(尤其对非上市资产)、跨境法律冲突的解决机制(如对物权的准据法选择),以及证券法下公开发行条款的适用性(取决于代币的经济实质)。香港监管框架的独特之处在于,其既允许专业投资者通过私募渠道参与这类创新项目,又通过沙盒机制对大众市场参与保持审慎开放态度。
下图展现的是以Evergreen数字化债券项目中数字化平台架构的案例以及一般RWA整体项目结构:

*Evergreen项目使用的数字化平台的总体架构([注2])

*根据实务经验与公开资料总结的一般RWA项目结构
当前,全球RWA市场正快速增长。根据数据显示,截至2024年5月,RWA市场规模超过220亿美元,并且仍保持增长态势 。其中以美国为代表的发达市场和以区块链为重的创新平台引领了这一潮流。例如,美国的Ondo Finance、Franklin Templeton、Securitize等机构发行了基于以太坊等公共链的债券和基金代币 ;MakerDAO、TrueFi、Goldfinch等DeFi平台推动了私募贷款和链上借贷;市场价值最大的RWA类别为政府证券和固定收益,一些项目的发行量已破数十亿美元 。

如上图所示,2023年以来代币化政府证券市场(如链上的美债、国债、政府基金份额等)规模快速上升,目前已超过10亿美元 。这一趋势反映出机构投资者对RWA的兴趣持续升温。知名资产管理巨头已纷纷进入该领域:如贝莱德(BlackRock)在以太坊上发行了总额2.6亿美元的RWA基金 ,花旗、JP摩根、高盛等也在测试链上发行证券或私募基金 。DeFi领域的领头羊(如Maker、Aave)则更多关注将RWA作为借贷抵押品。
在中国市场,由于监管对加密资产发行的严格限制,RWA应用更多以技术和产业链角度展开。2024年国内出现了多个能源和设备资产上链的试点项目。例如上海树图区块链研究院联合蚂蚁数字科技,将安徽巡鹰新能源集团运营的约4000个电瓶车换电柜“打包”上链,通过私募形式筹资,为绿色能源基础设施提供融资 ;朗新集团与蚂蚁数科合作的充电桩项目于2024年8月完成了近1亿元人民币的RWA融资(以9000余部充电桩为标的) 。蚂蚁数科提出的“AntChain Inside”技术方案已在充换电、光伏等实物资产上链领域得到应用 。此外,中国信通院于2025年牵头起草了首个RWA上链技术规范,推动实体资产上链标准化 。虽然目前国内尚无大规模公开RWA交易,但上述能源和装备类资产上链项目为国内RWA探索了模式。值得注意的是,香港方面也积极推动RWA落地:香港金融管理局于2024年启动了“Ensemble项目沙盒”,涵盖固定收益、基金、绿色金融、供应链融资等代币化场景 ;同时香港胜利证券担任了首个上海树图区块链RWA项目的托管人,表明香港监管层支持合规托管服务 。

下图示例了当前RWA代币化生态的主要参与者分布,其中涵盖资产发行平台、交易分销商、DeFi协议、托管机构、链上网络及数据服务等。可以看出,RWA生态连接了金融机构与区块链平台,如发行商(Tokeny、ADDX)、DeFi平台(MakerDAO、TrueFi、Centrifuge等)、托管钱包(Fireblocks、MetaMask等)以及专门服务商(Chainlink预言机、Inveniam数据认证)等共同构建了基础设施 。
总体而言,全球RWA领域既有传统金融巨头介入的CeFi项目,也有去中心化金融尝试的DeFi项目。欧美等市场的监管环境相对成熟,推动了大规模合规试点;中国和香港则更多聚焦于绿色能源和基础设施资产上链的应用实践。
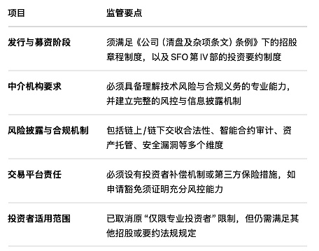
早在2019年3月,香港证监会(SFC)发布《关于证券型代币发行的声明》,明确指出大多数STO很可能属于《证券及期货条例》(SFO)下的“证券”范畴,必须遵守证券法全部适用规定。除非获得豁免,任何在香港或面向香港投资者进行STO推广、销售或交易活动的个人或机构,均需持有SFC发放的第1类受规管活动牌照。
此后,随着代币化(Tokenisation)技术的发展,证监会于2023年11月发布《关于中介人从事代币化证券相关活动的通函》(以下简称“通函”),进一步构建出以“底层金融资产属性为主、技术监管为辅”的双轨监管体系,重点包括以下几个方面:
定义代币化证券:指使用分布式账本技术(DLT)发行或交易、但底层本质为传统证券(如债券、基金等)的金融工具。
监管适用逻辑:依然依据SFO进行管理,同时针对DLT架构附加信息披露、安全、交收、治理等技术层面监管要求,强调“技术中立,风险敏感”。

法律基础成熟:RWA本质若为证券或基金,则已被现行法律涵盖,毋须新设法律范畴;
监管重技术合规:对于DLT应用风险进行单独治理;
政策逐步开放:原限制性政策(如仅限专业投资者)已松绑,体现政策对创新的包容。
美国证券交易委员会(SEC)在RWA及代币化资产监管上的核心态度可以概括为:“是否构成证券,取决于Howey Test判断的实质性分析”。SEC通过以下维度确定是否属于证券监管范畴:
投资是否涉及金钱投入?
是否依赖他人努力来获得预期收益?
投资是否存在共同企业?
投资人是否期待利润?

法律空白与监管灰区:迄今无联邦统一数字资产法案,市场多依赖判例法与行政解读;
合规路径繁琐:不同投资人类别、交易环节、链上链下结构均需匹配特定合规要求;
国际监管协调不足:与欧盟MiCA、香港SFO等存在冲突,跨境RWA产品难以落地。
迪拜监管机构积极支持RWA代币化创新,已建立较为清晰的法规框架。主要机构为迪拜虚拟资产监管局(VARA)和迪拜金融服务局(DFSA)。VARA于2025年5月19日更新《虚拟资产发行规则手册》,明确纳入RWA代币条款,并授权受监管的交易所和经纪商发行、分销和上市这类代币 。新规则将RWA代币归类为“资产参照虚拟资产(ARVA)”,定义为代表对现实资产直接或间接所有权并带来收益权或稳定价值的代币,要求发行人持有一类虚拟资产发行牌照,提供完整的白皮书和风险披露声明 。DFSA则于2025年3月17日推出“代币化监管沙盒”,允许企业在迪拜国际金融中心受控环境中测试代币化证券和RWA项目 。DFSA沙盒参与主体涵盖股票、债券、伊斯兰债券、集合基金单位等代币化投资及RWA项目;纯加密货币和法币稳定币项目则不在此次计划范围 。DFSA为沙盒成员提供监管豁免,包括在测试阶段有条件放宽部分审慎和资本要求,从而降低创新门槛 。截至2025年4月24日,首轮申请已结束,未来获选企业需取得DFSA相应许可后才能正式运营 。
监管机构与法规: 迪拜通过VARA(针对阿联酋境内)和DFSA(针对DIFC金融自由区)双轨监管:VARA发布的2025年规则手册明确了ARVA概念和发行要求 ;DFSA在2024-2025年多次行业会议后推出Tokenisation Sandbox 。联邦宪法和地方法律为DIFC及VARA监管赋予等同国际标准的独立权力,使迪拜的监管框架具备与欧盟等同的国际化水平。
资产类别及代币性质: 迪拜监管体系广泛涵盖RWA和传统证券的代币化。VARA规则将RWA代币纳入ARVA类别,允许各类现实资产(包括不动产、商品、金融资产等)通过代币化形式交易 。DFSA沙盒则对代币化证券和实物资产项目均开放,参与机构只需具备相应牌照或测试资质 。需要注意的是,迪拜监管明确排除纯粹的加密代币和法币稳定币项目 ,以突出对现实资产投向的支持。总体而言,只要满足监管要求,RWA代币可以在受监管市场流通。
技术风险与投资者保护: 迪拜监管重点在于执照管理和信息披露。VARA要求发行人获得一类虚拟资产发行牌照并披露风险 ;DFSA规定参与企业需对相关法律法规有深入了解,并具备可供测试的产品或服务。发行人与交易所必须履行充分的风险揭示义务,确保投资者知情。沙盒制度下,DFSA可有条件放宽监管要求,但前提是保持对金融市场完整性的信心 。总的来看,迪拜监管环境开放兼顾审慎,通过牌照管控和沙盒试验为创新提供支持,同时强调合规运营以防范技术和市场风险 。

总结要点:
香港:采取“资产属性为主、技术监管为辅”的双轨监管模式,法律基础成熟,政策逐步放宽,有利于合规RWA项目落地与创新。
美国:基于Howey Test的功能性监管模型造成显著不确定性,合规路径繁复、监管碎片化,难以形成统一市场。
迪拜:通过VARA+DFSA双轨体系建立清晰规则与创新机制(如沙盒),对RWA持支持态度,是当前监管最“进取且可落地”的地区之一。
RWA在Web3领域被广泛看好为连接传统金融与区块链的“金钥匙”,未来发展前景巨大。据行业报告预测,到2030年全球代币化资产市场规模可达16万亿美元左右,相当于全球GDP的约10% 。未来几年有望呈现以下趋势:
更多机构资本入场: 传统金融巨头如摩根大通、汇丰、贝莱德、高盛等正加速布局RWA,预计将有更多银行和资产管理公司发行或投资链上资产 。例如JP摩根已在内部研发数字证券技术,贝莱德大型基金已在公链发行,未来大型机构基金可能按区块链方式运作,推动链上资产规模急速膨胀。
资产种类扩展多元化: 除现有的债券、房地产、商品类RWA外,将有更多传统资产(如股票权益、基础设施收益权、知识产权等)被纳入通证化。结合数字双生( Digital Twin )和预言机技术,未来可实现更多实时数据驱动型资产上链,如实时数据合约衍生品、碳信用动态交易等。
技术与标准升级: 随着资产安全和合规需求增强,技术上会涌现更多面向RWA的标准协议(如ERC-3643安全通证标准),支持更丰富的权限管理和合规工具。此外,跨链互操作协议(如IBC、XCMP)和可信硬件/零知识证明等技术,将提高RWA的流通效率和隐私保护。
监管体系完善: 世界各地监管机构已开始制定针对性政策,未来可能出台统一的框架或指南。例如欧盟MiCA已经提及RWA资产分类,美国SEC也在考虑数字证券注册路径。随着经验积累,监管对RWA的要求将更加清晰,为项目提供合规指引,同时监管科技(RegTech)也将用于实时监测链上资产合规状况。
绿色金融与创新融合: 绿色资产(如可再生能源、碳减排)将成为RWA热点。香港等地已有专门支持绿色金融的代币化沙盒。预计RWA将与可持续发展目标深度结合,为企业提供创新融资途径。
总之,RWA通过降低投资门槛、提升流动性,有望吸引更多传统投资者进入加密市场,同时为实体经济融资注入活力。在合规技术和市场机制逐步完善的驱动下,RWA将成为未来Web3行业的重要增长极 。随着公链和传统金融的深度融合,RWA市场有望形成万亿美元级的规模,开启新的数字金融时代。
声明:本文系金色财经原创稿件,版权属金色财经所有,未经授权不得转载,已经协议授权的媒体下载使用时须注明"稿件来源:金色财经",违者将依法追究责任。
提示:投资有风险,入市须谨慎。本资讯不作为投资理财建议。
Block unicorn
区块链骑士
金色财经
