1.引言
1.1 Web 3.0 是指屬最新一代萬維網 (World Wide Web) 的第三代互聯網,標誌着一個去中心化和更開放的網絡世界,為使用者開創更多的可能。推動 Web 3.0發展的基礎是一系列先進技術和相關應用,包括區塊鏈技術、智能合約、虛擬資產 (例如加密貨幣 ) 、非同質化代幣 (non-fungible token ,簡稱 NFT) 和元宇宙 (metaverse)技術。 這些技術/應用在科技、金融及其他主要層面上,為去中心化網絡提供所需的基礎設施,使用者無需透過任何中介平台亦能夠直接互動。與 Web 2.0相比, Web 3.0 無疑是一大躍進,因 Web 2.0的世界是由少數科企巨頭主宰,且需透過中介平台(例如購物網站和銀行)進行交易。
1.2 香港政府正致力推動 Web 3.0 的發展和應用,在 2023-2024年度財政預算案中,財政司司長宣布將會加快建設香港的Web 3.0生態圈,並就Web 3.0的其中一環虛擬資產,成立專責發展小組。然而,各界對本地 Web 3.0的發展落後其他地方仍有隱憂,皆因全球多個地方,尤其是亞洲和海灣地區 (Gulf region),已推出多項措施加快推進 Web 3.0和相關技術/ 應用的發展。另外,鑒於加密貨幣市場近期動盪不安,有意見認為香港的着眼點不應只局限於金融服務和虛擬資產,還應積極推動其他Web 3.0技術領域,包括區塊鏈和元宇宙技術的創新。
1.3 應吳傑莊議員的要求,資料研究組已就開發
Web 3.0技術/應用的先行地方進行研究,探討它們為此所採取的策略。本研究將集中探討日本、新加坡、南韓和阿拉伯聯合酋長國(“阿聯酋”)的經驗,因為該等地方在發展Web 3.0技術方面取態積極,現已進佔全球或地區創新樞紐之列。 其中,日本已就 Web 3.0發展作高層政策指導,並成立專責辦公室,加強協調政府各部門之間的 Web 3.0政策。有別於日本制訂全面策略以主導 Web 3.0發展的做法,其他在研究中涵蓋的地方則專注發展 Web 3.0的一個或多個特定領域,例如新加坡和阿聯酋正透過與業界合作及/或設立孵化器中心,積極探索區塊鏈技術的應用與實踐;南韓則積極推出元宇宙策略,藉以激勵公共服務、文化和旅遊等多個界別的創新。
1.4 本資料摘要首先探討Web 3.0的主要特點、基礎技術及其應用,然後概述 Web 3.0在香港的近期發展。本文繼而剖析選定地方發展 Web 3.0和相關技術/應用的情況,當中包括檢視日本制訂全面策略的做法,以及其他研究地方推動以應用為本的舉措,包括(a)新加坡和阿聯酋發展區塊鏈技術及/或資產代幣化 (asset tokenization) 的措施;及 (b) 新加坡、南韓和阿聯酋發展元宇宙技術的措施。
2.Web 3.0的基本特點
2.1萬維網的發明雖然被譽為人類現代史上最偉大的技術突破之一,然而網絡世界仍在不停演進。及至 2010 年代中期出現了“Web 3.0”概念,描繪出一個具備以下特點的互聯網/網絡空間,與先前第一代、第二代互聯網大相逕庭: [ 萬維網自 1990 年代中經歷了 3 個主要發展階段,有關情況請參閱附錄2。 ]
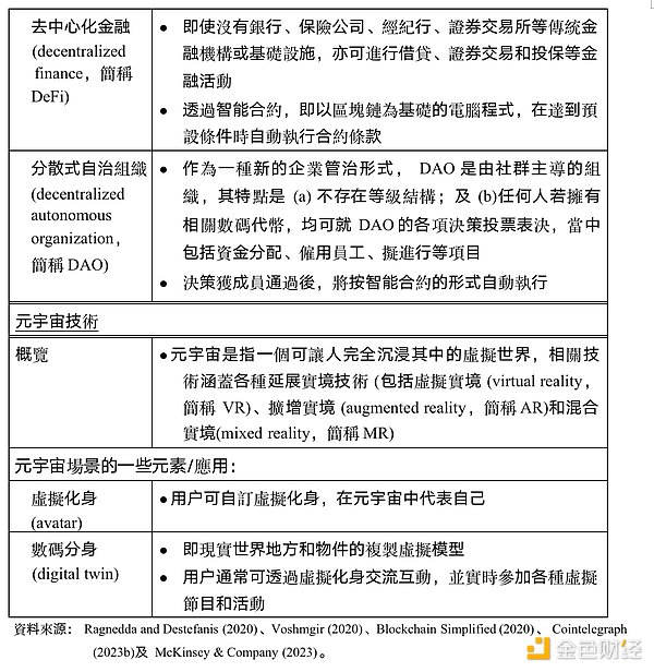
(a) 去中心化 (decentralized):去中心化網絡是 Web 3.0的核心原則。在 Web 3.0 時代,用户建立的數據透過區塊鏈等技術分散儲存在電腦網絡上的不同地方,而非集中存放在大型科企擁有的數據庫,令使用者能夠更好地管控其數據、私隱和數碼身份 [ 詳情請參閱World Economic Forum (2022)、Ejeke (2023)及Grant (2023)。 ];
(b)開放和可互相操作 (interoperable) : Web 3.0 的應用程式通常由開發人員社群研發,並以開放源碼軟件 (open-source software)編寫,使不同系統和平台均可在去中心化網絡上無縫協作 [ 請參閱同上。 ];及 無需許可 (permissionless) 和去信任化 (trustless) :任何人均可參與其中,無需取得服務供應商等管治機構許可方可行事,因此即使沒有銀行和經紀等可信任的第三方中介,用户之間仍可交流互動和進行交易。
2.2 Web 3.0在多項前沿技術的融合發展下,實踐去中心化網絡世界,但Web 3.0至今還沒有一個公認的標準定義。圖1重點介紹為 Web 3.0 發展提供基礎的各種突破性創新技術和應用 (disruptive technologies and applications),而本研究的選定地方均致力開發該等技術/應用。


3.香港Web 3.0技術的發展情況
3.1 一如全球多處地方,香港正處於 Web 3.0 發展的起步階段,以政府制定政策帶動發展為主導。在 2023-2024年度財政預算案中,政府強調香港必須抓緊發展 Web 3.0的 “黃金機遇 ”。為此,政府將撥款5,000萬港元加速推動Web 3.0生態圈的發展,相關措施包括舉辦國際大型研討會,以推動跨界別業務合作,並舉辦青年工作坊。 [ 請參閱預算案(2023)。 ]財政預算案除了確認虛擬資產是 Web 3.0 生態圈的重要一環外,還宣布將成立一個由財政司司長領導的虛擬資產發展專責小組,以匯聚來自相關政策局、金融監管機構和業界成員,就虛擬資產的發展向政府提交建議 (有關香港迄今虛擬資產的發展詳情,請參閱下文第3.4至3.7段)。
3.2 2020年代初期,香港在 Web 3.0的發展尤為積極。舉例而言,政府在 2020年完成了 4個區塊鏈試點項目,涵蓋便利商標轉讓、優化環境影響評估報告的編製程序、提升醫藥製品的追溯性,以及監察公司的文件存檔紀錄等 4個範疇,藉此探討區塊鏈技術應用於不同電子政府服務的可行性和效益。政府更在2022 年 6 月進一步推出共用區塊鏈平台 (Shared Blockchain Platform),還會跟進開發更多通用服務和參考程式模塊,以協助各政策局/部門開發更多區塊鏈應用。 [ 請參閱政府資訊科技總監辦公室(2022)。 ]
3.3 數碼港作為香港數碼科技的旗艦機構和重要的金融科技創新中心,在2023年1月亦成立了“Web3基地”(Web3 Hub),除了為本地創新者提供支援外,還希望招攬國際 Web 3.0企業落户香港。 [ 數碼港由香港政府全資擁有的香港數碼港管理有限公司管理,而進駐數碼港的Web 3.0初創企業可分為3大類,即金融科技、智慧生活及數碼娛樂/電子競技等企業。請參閱Cyberport (2023)。 ]數碼港目前的 Web 3.0初創企業社群已初具規模;截至 2022 年 11 月下旬,共有約 80 家區塊鏈或虛擬資產公司已進駐數碼港。
3.4 鑒於香港是全球國際金融中心之一,Web 3.0應用於金融服務相關領域的發展尤其蓬勃。 2022 年 10月,政府發表政策宣言,闡明其促進虛擬資產行業“可持續和負責任地”發展的願景和方針。 [ 請參閱香港特別行政區政府(2022a)。 ]由於加密貨幣市場近期動盪不安,加上全球上要求完善行業監管的呼聲日益高漲,政府尤其希望在支持金融創新、減低風險及保障投資者之間取得適當平衡。
3.5 就虛擬資產的監管問題, 2022 年 12月通過的《 2022 年打擊洗錢及恐怖分子資金籌集 ( 修訂 ) 條例》 (“ 《打擊洗錢條例》”),為虛擬資產交易所引入新的發牌制度,當中規定該等交易所須受證券及期貨事務監察委員會(“證監會”)監管。新制度已於 2023年 6月生效,取代以往沒有強制規定虛擬資產交易所申領牌照的自願發牌制度 (opt-in regime)。《打擊洗錢條例》規定,相關營運者須符合的監管要求與傳統金融機構相若,包括遵守反清洗黑錢/反恐融資,及其他保障投資者的準則,例如穩妥地保管客户資產和避免利益衝突。此外,持牌人須定期向證監會呈交其經審計帳目,而證監會在有需要時亦有權進入其業務處所進行視察。 [ 請參閱香港特別行政區政府(2022b)。 ]
3.6 2023 年 1 月,香港金融管理局 (“ 金管局 ”) 發布了有關穩定幣監管的諮詢結論 [ 金管局建議就用作付款的穩定幣設立監管制度,就該類可能成為被廣泛接受的支付方式所提出的相關建議,包括穩定幣須由相關資產提供十足支持,並可按面值贖回,而持牌人須遵守有關擁有權、管治、反清洗黑錢/反恐融資、資料披露等規定。請參閱 Hong Kong Monetary Authority (2023)。 ],並正擬訂規管框架在今年進一步諮詢公眾。此外,證監會已就如何在新發牌制度下容許零售投資者適度地投資虛擬資產,以及就如何保障投資者,敲定相關規則和措施。 [ 在此之前,證監會曾就此在 2023年年初進行諮詢,並在 2023年 5月得出結論,認為零售投資者可在持牌虛擬資產交易所買賣 “合資格的大型虛擬資產 ”(eligible large-cap virtual asset),該等虛擬資產須獲納入由至少兩個獨立指數提供者所推出的至少兩個 “獲接納的指數 ” 當中。證監會又宣布,將實施妥善措施加強保障零售投資者,包括規定相關交易所營運者在與客户建立業務關係的過程中確保其合適性、遵守代幣納入準則及履行其他披露責任。請參閱證券及期貨事務監察委員會(2023)。 ]證監會亦在 2022年 10月批准在香港公開發售虛擬資產期貨交易所買賣基金 (exchange traded fund)。 [ 請參閱Securities and Futures Commission (2022)。 ]由於虛擬資產的性質獨特,有別於傳統資產,政府對於日後檢討代幣化資產的產權和智能合約的合法性,亦抱持開放態度,以便為相關發展提供法律基礎。
3.7 除了考慮監管事宜,政府還推出試點項目,以推動金融界在數碼和虛擬資產方面謀求創新突破;政府在 2023年 2月成功發售首批價值8億港元的代幣化綠色債券可算一例, 該發債計劃的目的,旨在測試香港的金融和法律基建是否可配合以DLT 處理整個發債周期(即由發行,以至結算和期滿贖回),並為日後發行債券提供參考模式。
關注事項
3.8 儘管政府近年致力發展 Web 3.0,但社會上仍對香港的發展勢頭落後於人表示關注,尤其是區內外的競爭對手均已加大力度推動Web 3.0技術的應用。就此,有意見促請政府:
(a)為推動 Web 3.0的全面發展制訂藍圖,並聚焦於培育人才和初創企業。 [ 請參閱葛珮帆(2023)。 ]此外,亦有建議指政府應透過新成立的香港投資管理有限公司,作出與Web 3.0技術相關的策略性投資 [ 在 2022年施政報告中,政府宣布成立香港投資管理有限公司,以便善用財政儲備,有策略地促進本地目標產業和經濟發展。亦請參閱香港特別行政區政府(2022d)。 ];
(b)積極探索各種 Web 3.0技術,例如以區塊鏈為基礎的應用 (包括 DeFi和智能合約 ),因為除了虛擬資產外,
Web 3.0還在其他領域具有廣泛的應用潛力 [ 請參閱邱達根(2023)及信報(2023)。 ];
(c)就 Web 3.0 技術帶來的新趨勢,包括 DAO 的出現、使用 NFT帶來的知識產權問題/關注等範疇,建立更明確的法律框架 [ 有分析指出,法律上有待釐清的事例包括:若某人僅擁有原創作品的某一部分,如何決定該人是否有資格發行NFT;另外,考慮到人工智能是經過人類開發和訓練後進行創作,應否向人工智能授予版權。請參閱China Daily (2022)及Now財經(2022)。 ];及
(d)借鑒其他地方的經驗以趕上元宇宙發展,並探索元宇宙在公共服務、旅遊和其他行業的應用。 [ 請參閱思考香港(2022)及香港特別行政區政府(2022e)。 ]
4.選定地方Web 3.0技術的發展
4.1 全球各地的政策制訂者日漸認識到Web 3.0的潛力,相繼推動相關技術的發展項目。本研究所涵蓋的各地政府在推動 Web 3.0 的發展方針上各有不同,當中日本是由政府在政策層面,主導制訂全面的Web 3.0策略(見下文第4.2至4.3段),至於其他地方如新加坡、南韓和阿聯酋,則專注發展 Web 3.0的一個或多個特定領域,例如DLT/區塊鏈(第4.4至4.8段)和元宇宙技術 ( 第 4.9 至 4.15 段 ) 。下文各段將論述不同地方發展策略的主要特點。
制訂全面的Web 3.0政策
4.2在日本,社會上越來越多意見認為,國家應以Web 3.0和相關技術/應用作為下一個發展領域,藉此讓日本在世界舞台上再次確立其先進科技大國的地位。 [ 請參閱Liberal Democratic Party (2022)。 ],[ 例如,日本一直是全球虛擬資產市場的先驅,亦是最早對加密貨幣作出監管的地方之一,推行多項措施以加強保障投資者,以及確保監管架構的明確性。就後者而言,政府曾在 2017年引入加密資產交易服務提供者註冊制度,並規定服務提供者須將客戶不少於 95%的加密資產以離線狀態存放在冷錢包 (cold wallet)內,以防止黑客入侵和欺詐活動。請參閱Financial Services Agency Japan (2022)。 ] Web 3.0的先進功能尤其成為日本提升生產力的關鍵元素 [ 請參閱Črešnar and Nedelko (2017)。 ],有助該國跨越人口迅速老化和勞動力萎縮的挑戰,從而維持經濟增長。事實上,日本執政黨自由民主黨已在其 “ 數字社會推進總部 ”(Headquarters for the Promotion of a Digital Society)下成立專責項目小組 [ 在 2022年 1月成立的項目小組,最初集中處理有關 NFT的工作。小組其後在 2022年 10月進行改組,成為 “數字社會促進議會 ”(Digital Society
Promotion Council)下的Web3項目小組;該會“是日本推動構建數碼社會的政府組織。 ],就發展 Web 3.0技術作為日本的增長策略進行研究。2022年4月,該小組發表《日本Web 3.0時代NFT策略白皮書》(White Paper on Japan’s
NFT Strategy for the Web 3.0 Era,下稱“《白皮書》”),提出多項改革政策和法律框架的建議,以配合不斷演化的 Web 3.0經濟。
當中主要建議包括 [ 請參閱Liberal Democratic Party (2022)。 ]:
(a)作高層政策指導:《白皮書》建議任命一名大臣 (Minister) 專責處理 Web 3.0 事宜,並在政府內成立跨部委機構,以加強政策協調及推行國家 Web 3.0的發展策略;
(b)教育業界認識NFT:雖然日本在遊戲和動畫方面擁有大量知識產權內容,但一些內容持有人由於不清楚其作為 NFT持有人的權利,故此對加入 NFT市場仍有所保留。就此,《白皮書》建議訂立許可條款的通用模板 (common template of licence terms) ,並設立諮詢站和舉辦資訊講座,以回應涉及 NFT擁有權和知識產權的查詢和疑慮;
(c)確立 DAO的法律地位:《白皮書》除了確認 DAO是 Web 3.0生態圈的一種新管治模式,還促請政府澄清 DAO的法律地位,以至其參與者在日本法律下的權利和責任。《白皮書》進一步建議仿效美國懷俄明州 (state of Wyoming)等地的做法,准許DAO在日本合法註冊;該州份自 2021年起已允許 DAO以特殊的有限責任公司 (limited liability company) 形式在當地註冊 [ 懷俄明州是美國首個州份藉通過法例授予 DAO法人資格,並向其賦予廣泛權利,包括 DAO成員只需承擔有限責任。相關法律亦對 DAO施加額外要求,例如必須在州內設有註冊代理機構,而其註冊名稱須包括
“DAO LLC”等字眼作識別。請參閱State of Wyoming Legislature (2021)。 ];及
吸引人才:在全球競逐 Web 3.0 人才的情況下,《白皮書》鼓勵政府向精通 Web 3.0技術的頂尖人才簽發特殊簽證 (又稱 crypto visa),藉以吸引更多具備相關知識和技能的人才定居日本。《白皮書》又建議進行稅務改革,包括降低加密資產交易收益的稅率,以吸引Web 3.0企業和投資者落户。
4.3此外,日本設立 Web 3.0 政策專責辦公室 (“ 專責辦公室”),肩負起改善Web 3.0發展和有關營商環境的重任,舉措算是全球首例之一。在 2022年 7月成立的專責辦公室隸屬經濟產業省(Ministry of Economy, Trade and Industry),是政府“內部的跨部門機構”,匯聚所有參與Web 3.0發展的相關部門,包括主管工業融資、稅務、媒體內容、體育和時裝等範疇的機關。 [ 請參閱Ministry of Economy, Trade and Industry (2022)。 ]專責辦公室的首階段工作,是向營商者、投資者和法律專業人士等相關持份者蒐集資料,從而了解 Web 3.0行業面對的營商挑戰。除設立政策專責辦公室,與 Web 3.0相關的法例亦有望在 2023年內提交國會審議,當中重點包括加密資產的稅務改革和 DAO的法律地位等。 [ 請參閱Morrison Foerster (2023)。 ]日本政府據報就後者已自行成立DAO,藉以研究 DAO在 Web 3.0生態圈的實際運作情況和角色,讓政策制訂者更深入認識向DAO賦予法律地位的裨益和挑戰。 [ 請參閱CoinGeek (2022)。 ]
探索區塊鏈技術及/或資產代幣化的應用
4.4 新加坡作為區域和國際金融中心,正積極推動構建“創新和負責地發展”的數碼資產生態圈 [ 新加坡將數碼資產定義為: “任何有價值資產,而其擁有權可藉由數碼或電腦化方式記錄 ”。根據該定義,金融資產 (例如現金和債券 )和實體資產 ( 例如物業 ) 均可在代幣化後成為數碼資產。請參閱 Monetary
Authority of Singapore (2022d)。 ],力求為金融服務業帶來創新的項目,而非助長投機性活動。 [ 新加坡一直收緊有關加密資產的規例,包括限制零售投資者買賣加密資產,以及禁止向公眾人士推銷高風險產品。 2022年 10月,新加坡金管局發出兩份諮詢文件,建議 (a)限制散户投資者使用信貸工具或槓桿購買加密貨幣;及 (b)規定零售投資者在參與買賣前,須完成風險意識評估。此外,當局計劃對流通量價值超過 500 萬新加坡元
(2,900萬港元)並與單一貨幣掛鈎的穩定幣的發行事宜,進行規管。 ]就此,新加坡着眼於充分利用 DLT和資產代幣化的變革潛力,並承諾大力推動在相關領域帶來創新的舉措:
DLT
(a)為探索使用DLT進行跨境支付和結算的潛力,淡馬錫 (新加坡主權財富基金 )和兩間商業銀行組成一家商業合資公司,藉使用建基於 DLT的多幣種批發結算和交收平台,將新加坡元和美元交易的結算時間由數天縮短至數分鐘 [ 請參閱Monetary Authority of Singapore (2022d)。 ];
資產代幣化
(b)另一家由淡馬錫和新加坡交易所組成的合資公司,正探索代幣化資產在資本市場的應用,以期加快證券交易的結算和交收。以區塊鏈技術打造的債券發行平台,不僅將人手處理的程序數碼化,還達到完全
“無紙化 ” 的流程,使發行新債券的交收時間可縮短
60%至兩天 [ 請參閱Singapore Exchange Group (2022)。 ];及
(c)2022年 5月,新加坡金融管理局 (“新加坡金管局 ”)藉推出守護者計劃 (Project Guardian) ,牽頭進行代幣化金融和實體經濟資產的用例評估。守護者計劃是新加坡金管局與傳統金融機構及/或金融科技公司進行的合作計劃,旨在測試 4大範疇的應用可行性: (a)透過公共區塊鏈構建開放式的互相操作的網絡,用以進行跨平台和流動資金池的數碼資產交易; (b) 使用獨立信任錨 (trust anchor) ,驗證參與者的憑證 [ 擔當信任錨的受監管金融機構,負責對有意參與 DeFi協議的實體進行篩查和發出可驗證的憑證。此舉可確保參與者只會與經過驗證的交易方、發行商或協議開發人員進行交易。請參閱 Monetary Authority
of Singapore (2022b、2022c)。 ]; (c)促進資產代幣化;及(d)在DeFi協議中加入監管保障措施,以制衡操控市場的行為。 [ DeFi協議是規管在區塊鏈網絡上如何使用數碼資產的代碼、程序和規則。請參閱Monetary Authority of Singapore (2022b、2022c)。 ]
4.5 具體而言,守護者計劃的首個行業試點項目旨在探索
DeFi在批發融資市場中的應用前景,並已於2022年11月完成首筆實時交易。該試點項目成功進行了涉及代幣化日元和新加坡元存款的實時跨貨幣交易,以及買賣代幣化政府債券,證明新加坡足以應付參與者之間直接進行即時結算和交收的能力,且收執行成本降低之效。 [ 請參閱Monetary Authority of Singapore (2022a)。 ]以這次經驗作為基礎,新加坡金管局正引入兩個新的行業試點項目,以擴大代幣化資產在貿易融資和財富管理等領域的應用。 [ 試點項目之一是探索發行與貿易融資資產掛鈎的代幣,另一是致力實現在當地以數碼形式發行財富管理產品。 ]
4.6 阿聯酋探索多層面廣泛應用Web 3.0技術,且取態積極,相關舉措包括: (a)在適用的政府服務採用區塊鏈技術; (b)營造有利初創企業和其他企業發展的生態圈,以支援構建區塊鏈產業;及(c)在區塊鏈技術上建立國際領先地位。2018年,阿聯酋在全國推出《阿聯酋區塊鏈策略》 (Emirates Blockchain Strategy) [ 《阿聯酋區塊鏈策略》涵蓋 4 大支柱,重點包括居住幸福感、政府效率、先進立法和全球創業。該策略還定下進取的目標,即在 2021年或之前,將50%的政府交易轉至區塊鏈平台進行。請參閱Government of
UAE (2023a)。 ],藉以策導推動應用區塊鏈的工作,而杜拜酋長國更在2016年率先推出《區塊鏈策略》(Blockchain Strategy)。 [ 阿聯酋共有 7個酋長國,杜拜是人口最多的酋長國。為發展成為全球 Web 3.0和元宇宙的樞紐,杜拜政府制訂《區塊鏈策略》,並將政府效率、產業發展和國際領導地位定為3大支柱。 ]
4.7 自阿聯酋在國家和酋長國層面訂立區塊鏈策略以來,當地湧現約 200 個有關項目,共涉及逾 40 個政府機構及 120所企業。 [ 請參閱World Economic Forum (2020)。 ]例如,阿聯酋的衞生和預防部 (Ministry of Health and Prevention)與當地一家健康科技公司合作,自2019年起推出採用區塊鏈技術的平台,以改善器官配對和驗證捐贈器官的工作,從而杜絕非法器官交易,該平台估計每年可為政府節省超過 2,000萬美元 (1.57億港元 )的透析治療開支。 [ 請參閱同上。 ]至於另一項由杜拜道路和交通管理局 (Dubai Roads and Transport Authority)推出的項目,採用區塊鏈系統追蹤車輛的生命周期 (包括銷售和意外紀錄),藉提高信息透明度防止涉及車輛的交易糾紛。 [ 請參閱Government of UAE (2023a)。 ]此外,為提升電子商貿的清關速度,杜拜海關建立由區塊鏈技術支援的平台,務求將報關手續和退貨時的免稅申請程序自動化,據報敦豪速遞(DHL)和其他主要電商是該平台的用户。 [ 請參閱World Customs Organization (2020)。 ]
4.8 阿聯酋的另一個重要策略是招商引能,重點培育和網羅
Web 3.0相關初創企業。為了發掘更多富有前景的區塊鏈實用項目,杜拜政府曾在 2017年至 2019年期間舉辦全球區塊鏈挑戰計劃(global blockchain challenge),每年邀請20家區塊鏈初創企業展示其創新解決方案。勝出者除了獲頒現金獎,還有機會引進創投資金及與政府夥伴合作。 [ 單計 2019年的挑戰計劃,便接獲來自 79個國家的 700多份申請。請參閱
Digital Dubai (2021)。 ]在阿聯酋發展區塊鏈的過程中,孵化器中心亦發揮關鍵作用,其中較矚目的例子是由杜拜多種商品交易中心(Dubai Multi Commodities Centre,簡稱DMCC)成立的加密中心 (Crypto Centre)。 DMCC是阿聯酋最大的自由貿易區之一,為進駐企業提供稅務和其他優惠。 [ 阿聯酋共設有 40多個自由貿易區,專為特定行業/產業進駐而設,並為外國投資者提供一系列優惠,包括提供個人和公司的免稅安排,以及容許成立由外資全資擁有的公司。 ]區內的加密中心在 2021年 5月啟用,定位為加密和區塊鏈技術的樞紐,進駐企業除了可使用共享工作空間及參加各種孵化器和加速器計劃外,還有機會獲得 1.5億美元 (12億港元 )加速器基金的資助。 [ 請參閱Dubai Multi Commodities Centre (2022)。 ]該中心又夥拍基地設於瑞士的 CV Labs[ CV Labs是瑞士政府加密谷 (Crypto Valley)項目的推手,該項目至今已孕育出以太坊(Ethereum)和Cardano等區塊鏈獨角獸。請參閱Dubai Multi
Commodities Centre (2021)。 ],為進駐企業提供諮詢服務、商界聯繫活動,以及區塊鏈和創業培訓。截至 2023 年 1 月, DMCC的加密中心共有 500多間進駐企業,成為中東地區加密和區塊鏈公司的最大集中地。 [ 請參閱Dubai Multi Commodities Centre (2023)。 ]其他阿聯酋自由貿易區亦致力趕上 DMCC的步伐,當中阿布扎比國際金融中心 (Abu Dhabi Global Market)[ 阿布扎比國際金融中心是阿聯酋其中一個自由貿易區和國際金融中心。 ]最近宣布斥資20億美元(157億港元)推出資助計劃,透過提供各種支援計劃和尋找投資夥伴的機會,培育區塊鏈和
Web 3.0初創企業。 [ 預計當局將在適當時候公布更多詳情。請參閱Abu Dhabi Global Market
(2023)。 ]
促進元宇宙技術的發展
4.9 除了鼓勵發展區塊鏈技術,本研究的一些選定地方亦加大投資於開拓元宇宙的發展。據估計,到了 2030 年,全球元宇宙市場的規模將高達5萬億美元(39萬億港元)。 [ 請參閱McKinsey & Company (2023)。 ]在這方面,作為先行者的阿聯酋和南韓,制訂了清晰而全面的元宇宙策略,還充分利用相關技術發展元宇宙平台,以提供公共服務。至於新加坡,當地還未正式公布任何策導元宇宙發展的政府策略,但正積極嘗試將元宇宙技術應用於發展旅遊業。
阿聯酋
4.10 杜拜在 2022年 7月推出的元宇宙策略,旨在將該酋長國打造成世界十大元宇宙經濟體之一。根據該策略的構思,到了 2030 年,元宇宙行業不但為杜拜的經濟帶來 40 億美元 (310億港元 )的貢獻,還可提供約 4萬個虛擬工作崗位,並透過元宇宙技術提高外科醫生和工程師等專業人士的生產力。 [ 請參閱Government of Dubai Media Office (2022b)。 ]該策略的重點包括 [ 請參閱Government of UAE (2023b)。 ]:
(a)推動創新透過促進研發合作項目以推動創新,並利用加速器和孵化器,吸引元宇宙公司和項目落户杜拜;
(b)培育人才投資於元宇宙教育,並以開發人員、內容創作者和元宇宙使用者為主要對象;及
(c)發展 Web 3.0 技術和相關應用目標是在旅遊、教育、零售、法律和醫療等主要範疇,創建新的政府工作模式。
4.11此外,杜拜的虛擬資產監管局 (Virtual Assets Regulatory
Authority,簡稱VARA”)[ 根據杜拜 2022年第 4號法律成立的 VARA,主要負責監管、督導和管理整個杜拜酋長國的虛擬資產和相關服務提供者,但杜拜國際金融中心並不包括在內。 ] 在2022年5月成為全球首個進入元宇宙的監管機構,並在虛擬世界 The Sandbox 購入土地,以開設元宇宙總部。據該監管機構表示,此舉代表着VARA已向前邁出一步,力求 “拉近與受監管行業的距離,並確保可在行業運作的環境中接觸相關持份者”。 [ 請參閱Government of Dubai Media Office (2022a)。 ]根據VARA的資料,其元宇宙總部將提供渠道,讓潛在的許可證申請人開始申請程序,並為其他持份者提供資源,以便了解VARA的監管措施。
4.12在杜拜引領阿聯酋的元宇宙發展之際,其他阿聯酋政府機構亦仿效相關做法,當中包括:(a)經濟部 (Ministry of Economy) 已宣布計劃設立元宇宙辦公室,與實體辦公室收相輔相成之效,為客户提供 24 小時服務,還為舉辦活動和簽署協議提供虛擬場所 [ 請參閱Dubai Future Foundation (2022)。 ];及(b)阿聯酋衞生服務局(Emirates Health Services)將着手使用三維虛擬實境技術,以提高虛擬診症和遠程醫療方案的成效。
南韓
4.13 元宇宙的創新發展,被視為促進南韓文化和娛樂產業蓬勃發展的助力之一。科學技術情報通信部 (Ministry of Science and Information & Communications Technology) 在 2022 年年初公布元宇宙策略,預算開支達 2,237億韓元 (13億港元 ),以配合政府推出的數碼新政2.0(Digital New Deal 2.0)政策,當中提出實現數碼轉型以加快疫後的經濟復蘇。其元宇宙策略主要措施包括 [ 請參閱Ministry of Science and Information & Communications Technology (2022a、2022b)。
(a)透過投資於教育、製造業和醫療等相關範疇的元宇宙項目,激活元宇宙生態圈;
(b)成立元宇宙學院,以培訓年輕一代開發者和創作人員,並為他們舉辦比賽和黑客馬拉松 (hackathon)等活動,以發掘元宇宙人才;
(c)為業內小型公司和初創企業提供設施,以進行新產品測試和應用示範,並為 AR/VR和其他沉浸式技術的商品化工作提供支援,以培育元宇宙公司;及
(d)為元宇宙使用者構建安全的環境,特別是成立跨政府部門的元宇宙委員會,負責研究有關個人資料私隱和知識產權保障等法律問題,並就元宇宙的非法活動訂立監管程序。
4.14 在市級層面,首爾政府的“元宇宙首爾”(Metaverse Seoul) 計劃取得一定進展。該項涉資 39億韓元 (2,300萬港元 )的計劃在2023 年 1 月正式啟動,並分階段推行,藉以為南韓首都建立 “數碼分身 ”。現階段的計劃聚焦於透過公共元宇宙平台,改善政府提供的各種公共服務,包括市民投訴、稅務諮詢、青年輔導和支援陷入困境的企業。 [ 此外,用户即使安在家中,亦可透過自己的虛擬化身,在虛擬城市中漫步並探索文化景點。請參閱Government of Seoul (2023)。 ]後續階段的計劃將會擴大可在平台上提供的公共服務範圍,並加入 AR/VR技術,以管理市內的基礎設施,整個計劃預計在 2026年完成。 [ 請參閱同上及Forkast (2023)。 ]據報各界對該計劃反應不一,雖然《時代》雜誌將該計劃評為2022年的最佳發明之一,但仍有意見對其成本和是否方便長者使用表示關注。 [ 請參閱The Korea Times (2023)及TIME (2022)。 ]
新加坡
4.15 新加坡旅遊局 (Singapore Tourism Board) 協助業界透過元宇宙技術,提升旅客的旅遊體驗,尤其是藉此應對疫情所帶來的影響。相關舉措包括:(a)免費向旅遊業界提供100多個新加坡標誌性景點的三維模型,讓他們自行開發涉及 AR、 VR或其他延展實境項目,為旅客提供沉浸式體驗; [ 請參閱Singapore Tourism Board (2022a)。 ]及 (b)開發概念驗證 (proof-of-concept) 項目,例如為水族館開發 AR 應用程式,使參觀者可透過數碼方式與海洋生物進行互動;另外又與酒店集團合作舉辦活動,讓參加者可在元宇宙中穿梭遊覽新加坡的大街小巷,並贏取酒店和餐飲券等獎品,在實體場所使用。 [ 請參閱同上及Singapore Tourism Board (2022b)。 ]此外,新加坡正計劃將元宇宙技術與一些國家旅遊項目和盛事結合。例如,當地的主要旅遊景點濱海灣花園 (Gardens by the Bay),為旅客提供沉浸式的元宇宙體驗,包括以數碼方式複製出整個花園,並由新加坡藝人以虛擬化身舉辦元宇宙音樂會。 [ 請參閱Gardens by the Bay (2022)。 ]至於在2022年吸引約25萬名觀眾入場的新加坡一級方程式大獎賽 (Singapore Grand Prix),則利用三維AR賽車模擬器,讓觀眾體驗駕駛賽車的飆速快感。 [ 請參閱Singapore Tourism Board (2023)。 ]
5.結語
5.1 Web 3.0常被稱為去中心化網絡,意味着網絡世界已脫離建基於中心化的中介平台模式,讓用户享有更大自主權,並在更大程度上掌控個人的數碼生活。DLT/區塊鏈技術是Web 3.0的核心技術,是多項 Web 3.0技術和應用的基石,當中包括虛擬資產 (例如加密貨幣),以至 NFT、 DeFi和智能合約。香港政府已宣布推出多項措施支援發展 Web 3.0生態圈,並將重點放在虛擬資產市場和其他金融服務的相關應用。就此,有意見憂慮本港在其他 Web 3.0技術領域的發展未如理想,以致落後於亞洲和海灣地區的競爭對手,因為該等地方正善用自身優勢和潛力發展Web 3.0,藉以為Web 3.0開拓更廣泛的應用場景。
5.2 為了鞏固其作為全球創新強國的地位,日本正制訂全面政策支援多個 Web 3.0範疇的發展,當中包括調整其政策和法律框架,以配合 Web 3.0技術帶來的轉變,例如 NFT和新興的 DAO 企業結構。雖然相關法例尚未出台,但日本已透過成立專責的 Web 3.0辦公室加快改革步伐,以加強政府各部門之間的政策協調。
5.3 日本以外的其他地方,亦因應各自的競爭優勢和政策目標,專注發展 Web 3.0的一個或多個特定領域。舉例而言,新加坡正探索 DLT/區塊鏈技術在金融層面的應用,阿聯酋則聚焦於推行多項有關區塊鏈的舉措,以提高政府效率、促進產業發展和建立 Web 3.0國際領導地位。至於南韓和阿聯酋的杜拜酋長國,更是首批制訂沉浸式元宇宙技術發展策略的政府之一。
5.4 研究涵蓋各地方公布的上述政策措施,大多仍處於規劃階段或實施初期,或需要一段時間才可確定其結果和成效。然而,這些先行者的經驗或可供香港參考,為本地發展 Web 3.0 技術/應用提供政策上的指引。
立法會秘書處研究及資訊部資料研究組
盧建欣
2023年6月14日
電話:3919 3181
声明:本文由入驻金色财经的作者撰写,观点仅代表作者本人,绝不代表金色财经赞同其观点或证实其描述。
提示:投资有风险,入市须谨慎。本资讯不作为投资理财建议。
C Labs 加密观察
白话区块链
金色精选
金色精选
