自 2025.7 Genius Act 法案通过后,收益稳定币遭遇银行业全面抵制,支付稳定币(Payment Stablecoin)反而大行其道。
老支付成为新热点,Agent 和稳定币代表 Fintech & Crypto 的复杂关系。
收益是过去,支付是现在,AI 是未来,是一种危险且易过时的分类法,但给了我们一种便于理解的历时性框架。
Meta 重新拥抱稳定币,Google 联合 60 余企业成立 AP2 联盟,Stripe 更是将稳定币和 Agent 视作未来,但是,早已推出 $PYUSD 的 PayPal 和提出 x402 协议的 Coinbase 股价双双下跌。
我们亟待解决两个问题,其一是支付新战事的动力源,到底谁在为市场情绪添柴加薪,其二是 Agent 和稳定币究竟是不是下一站的船票。
本文聚焦于前者,AI、区块链和稳定币的关系留待下文,收益稳定币的前瞻将在清晰法案之后。
加密有希望,个人无前途。
美股、美债纷纷上链,贝莱德、WisdomTree 频频拥抱 DeFi,代币经济学不可避免走入末日,没有人再相信区块链的造富效应,即使公链和 Vault 能得到现实采用,也不意味着 $ETH 和 $Aave 币价上涨。
这种观点不能算错,但夸大了 Crypto 遭遇的困境,因为 Fintech 已经到了生死存亡的关头。
是的,在 Stripe 突破 $159 B 估值后,可以做出这个反常识的判断。
沿着彼得·蒂尔的资金流向去思考,清空 Wise 股票,坚守 Trade Republic 等 NeoBroker 项目,或者跟随欧洲价值最高的 NeoBank 项目 Revolut ($75B)的豪华资方阵容去看待,Fintech 的估值逻辑已变。
历经 20 余年的努力,Fintech 构建独立于银行之外的支付通道宣告失败,只有能留存或者转化用户资金才有价值可言,Wise 的转账,Stripe 的收单,都没有真正的未来。

图片说明:Fintech&Payment 价值变化
图片来源:@zuoyeweb3
原因之一是它们无法彻底绕开银行业处理资金,原因之二是区块链可以做的更便宜。
这不是简单某个企业的问题,整个 Fintech 赛道在疫情登上巅峰,今日传言卖身的 PayPal,在 2021 年价值 $340 B,而到了 2026 年,整个 Fintech 赛道都要拼命证明对稳定币和 Agent 更有优势。
Stripe 的估值是 Adyen 市值($35B)的 5 倍,是 Checkout.com 估值($12B)的 13 倍左右,但是 Stripe 的业务量并没有 Adyen 的 5 倍,杠杆来源于人们对稳定币和 Agent 概念的想象力。
Fintech 企业的焦虑远比 Crypto 更严重,毕竟“公链+稳定币”自成一体,DeFi 更是杀手级应用,我们现在看到的支付新战事,无非是 Fint ech 拉高估值拱的火。
Fintech 只有存量优势,未来属于加密行业。

图片说明:福布斯 Fintech 50 名单
数据来源:@ForbesCrypto
从福布斯的数据来看,支付作为 Fintech 赛道标的,平均要做 8.1 年才能上榜,但是 Crypto 只要 6.2 年。
或者从直接的商业角度考虑,Stripe 等长跑选手需要给资本市场一个交代,甚至是退出理由,占用资金需要配置更新或更大的未来。
更大:Agent 会指数级增加支付次数,Stripe 创始人 Collison 兄弟认为需要 10 亿级 TPS 的链;
更新:利用稳定币完全变革现有支付技术堆栈,这是 API-first 模式之后最大的技术变革时刻。
但要实现这种美好的未来,Fintech 不仅需要证明自己比 Crypto 企业更优秀,还要面临银行业和互联网超级平台的阻击,参与者众多,平安县城彻底乱成了一锅粥。
相比于 Stripe 等独角兽,Meta/Google 等超级平台更为庞大,万亿美元市值和数十亿用户只是平常,它们主要作为渠道方要参与分润,你可以说它们看到了自己做稳定币或支付协议的希望,也可以说依赖既有优势卖个更贵的过路费。
在至仁至慈的 Vitalik 带领下,Crypto 面对互联网主动交出独立的硬件层,导致成为 AWS 的寄居郎,但至少,区块链技术作为供金钱流转的新基础设施,已经得到银行业、互联网、Fintech 和监管方的共识。
有待取得共识之处,在于要不要彻底取代银行,以及支付稳定币如何从 C2C/B2B 的二分下包围 B2C 业务。
USDT 隐入尘烟,走入第三世界包围欧美,USDC 发力链上,合规只是取代银行的保护色。
区块链不仅可以绕开银行业为主体的金融业,依靠地下经济实现独立存在的“理论最小值”,且在以太坊发展的 10 年间,在资本效率上展现出对 TradFi 的碾压之势。
最为有趣的是,这种碾压不在于资金体量,2360 亿美元的 $ETH,3000 亿美元的稳定币,1.32 万亿美元的 $BTC,加起来也没超过摩根大通一家 2.5 万亿美元的存款量。
优势在于银行业可以靠同盟锁死 Fintech 和 PSP(Payments service Provider,或叫三方支付)的不断尝试,因为你就是没办法绕开银行业,独自处理电子化的美元流动,但是区块链可以,即使最难啃的稳定币企业进出银行体系豁口,前有硅谷银行,现有 Lead Bank。
资本家可以卖出自己的绞索,银行业的“叛徒”无法被自身消化,华尔街没有监管权力。
而监管的价值取向非常矛盾,一方面,08 年金融危机之后,大而不能倒的银行业并不讨人欢喜,但另一方面,加密行业对于金融秩序而言,可能比华尔街更为野蛮。
围三阙一作为古老的政治智慧,一再被各类官僚体系熟练的运用着。
细数天才法案之后的监管动作,Fed+OCC+CFTC+SEC 给支付稳定币大开方便之门,但代价是抹除收益稳定币的存在根基,以回应银行业的“存款流失”危机,同时引导稳定币走入现有体系。

图片说明:监管落地进度
图片来源:@zuoyeweb3
自 1970s 美林证券发明 CMA(现金管理账户)的 MMF(货币市场基金) 以来,银行业便指责其引发小型和社区银行存款流失,但木已成舟,CMA 支持下的 MMF 不仅支持灵活存取,而且利率高于银行存款。
最终,是银行业被逐渐允许混业经营,提供类似 MMF 产品,才最终制止存款流失,但颇具黑色幽默效果的是,最终是大型银行依靠规模优势抢占小型银行的存款。
异端比异教徒更可怕。
稳定币收益更是一个不成问题的问题,银行业要的是自己来发放收益,从而避免被历史进程淘汰,可以再举一例,在 2013 年支付宝、微信大行其道之时,美国银行业又一次祭起保护小型银行的大旗。
当然,最终受害者是 PayPal 等美国本土 Fintech 企业,也埋下了三方支付依靠银行颠覆银行的虚假叙事。
但 Crypto 不一样,真的,她不一样。
面对银行业和监管的来势汹汹,Circle 无疑更美国、更合规,Tether 是来自域外、地下的翻身闲鱼,但在相当长的时间内、相当广阔的区域里,$USDC 和 $USDT 却并不是竞争对手。
简单而言,USDC 是 DeFi + B2B 的“+稳定币”逻辑,而 USDT 是 CEX + P2P 的“稳定币+”叙事。
听起来很奇怪,但确实 USDC 在 DeFi 领域应用更广,广泛被用于 Quote 资产,在 DEX/Lending 等主流场景远远超过 USDT,而除了 Coinbase 之外,绝大多数的 CEX 流动性由 USDT 计价。
金融行业的采用上,USDC 成为标准稳定币,Circle 为其打造的 CCTP 等堆栈,更是机构进入链上的入口。
但 USDT 表现足够坚韧,Tron 上的 800 亿美元的 USDT 支撑全世界的个人转账需求,在阿根廷和尼日利亚,货币的美元化,本质是 USDT 化。
根据 Artemis 和麦肯锡的联合调研,全球稳定币的 35 万亿交易量并不足够真实,仅约 3900亿美元(约1%)为真实稳定币支付,占全球支付总量(超过2万亿美元)的 0.02%。
B2B 支付:2260 亿美元(最主要用例,占 60%,同比增长 733%),仅占约 1.6 万亿美元全球 B2B 支付的 0.01%。
全球薪资与跨境汇款:900 亿美元(<1% 全球份额)。
清结算:80 亿美元(<0.01% 全球份额)。
U 卡:45 亿美元。
这份数据,在日常体感中显然更为真实,或许稳定币采用趋势更重要,你会看到 Fintech 主动接入银行,但是银行会一边抗拒稳定币收益,一边支持更多稳定币。
如果观察 Tether 近期的动作,联合卢特尼克和推出 USAT 只是保护色,投资 Whop 2 亿美元更显真实,更可以理解为买入 1800 万用户的渠道费,从第三世界的移民汇款反向包围第一世界。
所以你会看到拉美⇄美国、南亚⇄中东、非洲⇄欧洲的跨境汇款企业,会更普遍支持 USDT,但是 Stripe 和 Huma 默认使用 USDC。
币圈的底色就是 P2P,而 Circle 有意识去 BD 企业和银行,所谓的 B2B 在今天占据广泛报道,甚至被当成未来的发展趋势,则误读支付本身的方向。
如前所述,纯粹的转账、清算、聚合通道没有太大价值,处理量总归是一个明确的数字,缺乏市梦率的想象基础,人人都需要显卡打游戏,最多卖 70 亿张 5090,显然不如 AI 是第四次工业革命涨的多。
“支付不是一种 SaaS 或者功能,而是类似 Cloudflare 的 AI 支付基础设施,分发网络不能以数量计算价值。”
这是 Crypto 想对世界讲的故事,让稳定币成为超越支付的存在,让金钱端到端留存链上。
人们都在谈论着 SaaS 的灭亡,以及渠道商的老迈,仿佛几十年的 Fintech 将在朝夕间易主。
事情当然不会这么快,尤其是 USDC 在 B2B 的机构采用尚需时日,Tether 单推 USDT 狂买旧渠道不一定能走向未来。
如果要为 Crypto 的支付故事设置观察点,唯一有用的是如何处理支付和收益的关系,现在非常清楚:
要收益效应,只能待在链上 DeFi ,如同 MetaMask U 卡联合 Aave 绕道入美,无法进入更广阔的消费体系;
要支付规模,就去 OCC 办银行牌照发行合规无收益稳定币,进入 CFTC 和 SEC 的广阔金融衍生品领域。
至于 BitGo 发行的亚洲机构级美元稳定币 $FYUSD,以及 Circle 同门欧元稳定币 $EURC,都选择自我限制于一隅之地。
B2B 的本质是管道,C2C 的本质是规模,B2C 的本质是插件。
纵观支付稳定币的发展史,取代“卡组织”新渠道的希望由公链/L2 提供,但是相对于 Fintech“取代”银行的优势,必须是 MMF+支付功能的新产品,即在资金效率上超越银行。
彼得·蒂尔看好 Neobank 和 Neobroker,Vitalik 看好 ETH 支持的收益稳定币。
在这一点上,Vitalik 其实看得更清楚,如果没有基于 ETH 的收益稳定币分散持有风险,最起码也应该考虑基于 RWA 资产以多样化收益来源。
一言以蔽之,缺乏基于链上收益的支付功能,既不能摆脱美元资产的支配,最终也会被 OCC 驯化为银行业,愿意放弃自由来换取保障的人,最终既得不到自由,也得不到保障。
在此进行第二个危险的判断,现有基于 USDC 的 B2B 企业用例,和加入 USDT 转账的跨境汇款项目,都无法让支付稳定币迈入全球采用的门槛,它们只具备阶段性意义,不会成为下一个时代的主要玩家。

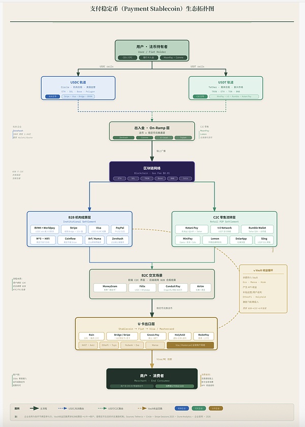
图片说明:支付稳定币流转
图片来源:@zuoyeweb3
收益作为获客手段的阶段使命中止,在银行业阻击下,不仅链下必然受到影响,$USDe 和 $xUSD 之后,链上也宣告熄火,确实该好好研究下支付在真实世界的采用。
但是要注意,如果只研究支付,而不在乎收益特性,那么就会错过本轮浪潮最有价值的 50% 部分,USDT/USDC 拿着国债利息招安上梁山,银行业赢得第三次冲击的胜利,继续使用最便宜的活期资产作威作福。
追随 Fintech 的脚步,希望 Crypto 走出不同的未来。
四个动力源构成了支付新战事,Stripe 等为了 IPO 而疯狂拥抱新叙事,Meta/Google 看到自己作为渠道方的议价优势,银行业想保留渠道费和廉价资产,Tether 狂投支付公司幻想包围 Circle。
两个新叙事被打包进未来设想,稳定币被视为理所当然的 Agent 支付工具,从来没有人问过 Agent 一定需要吗?
这个问题,留待下文去讨论。
声明:本文由入驻金色财经的作者撰写,观点仅代表作者本人,绝不代表金色财经赞同其观点或证实其描述。
提示:投资有风险,入市须谨慎。本资讯不作为投资理财建议。
金色精选
金色精选
哔哔News
动察Beating
财经杂志
Biteye
金色精选
